• 您好
  • 免费注册
  • 最高法院判决,“滨河九粮液”商标合法有效

    发布日期:2019-08-02 11:52 阅读量:216

      白酒企业基于对粮食种类的不同选择,酿造出五粮液、定军山三粮液、滨河九粮液等多种白酒。作为粮食酿酒的龙头企业,五粮液认为“数字+粮液”的商标形式均构成对其商标权的侵犯,故先后对多家“数字+粮液”发难,“滨河九粮液”也名列其中。


      2017年6月30日,最高人民法院针对“滨河九粮液”的行政确权案件作出裁决,法院认定“滨河九粮液”与“五粮液”不构成相同或类似商品上的近似商标,共同使用不会导致混淆误认。该裁决确认滨河集团可注册及使用“滨河九粮液”。

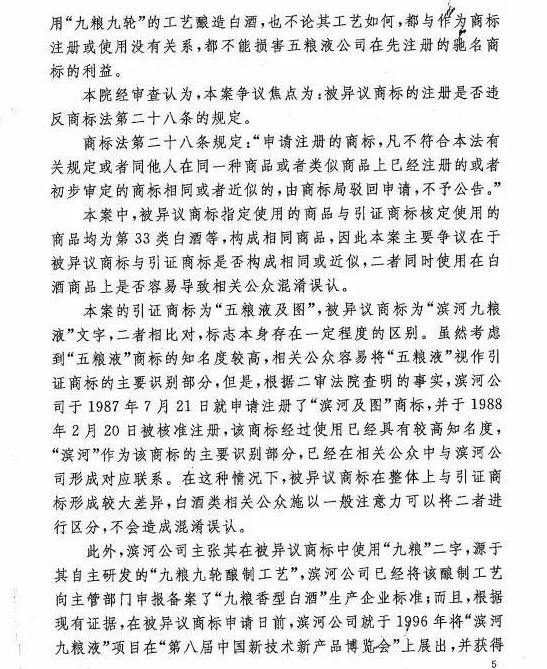
      最高院对滨河九粮液的商标判决书


      在今年七月份,最高人民法院针对“滨河九粮液”等标识与“五粮液”的民事侵权纠纷作出判决,法院认为滨河集团不能单独或突出使用“九粮液”文字,这才终结了滨河集团与五粮液公司长达十余年的商标纠纷。

      滨河集团商标


      五粮液公司商标


      “滨河九粮液”引发十余年争夺战


      1984年,坐落于祁连山下、洪水河滨的滨河集团重组成立,并在1995年被评为“中华老字号”,与字号同名的“滨河“商标,2008年被认定为驰名商标。


      1994年,滨河集团“九粮九轮配制工艺”立项。1996年,基于该工艺的“ 滨河九粮液“产品首次参展,即斩获第八届中国新技术新产品博览会金奖。此后,滨河集团于2002年申请“滨河九粮液”商标并获得注册,五粮液公司于2007年针对滨河集团后续申请的其中一枚“滨河九粮液”商标提出异议直至再审诉讼。


      滨河集团已获得注册、权利稳定的两枚商标


      此外,五粮液公司于2013年对上诉人使用“滨河九粮液”等行为提起侵权之诉,分两案共要求诉赔1.3亿。此后,在今年5月28日,最高院判定滨河九粮液在2012年之前的商标突出使用,对于五粮液提出的天价赔偿,支持了不到7%的比例,赔偿900万元。


      把选择品牌的权利交给市场


      市场主体的品牌纠纷并不必然会影响消费者的选择,市场经济的一个重要特征是消费者会根据产品的品质选择品牌,优胜劣汰。品牌和品质意味着消费者对商家的信任,是消费者的搜寻依据,因而建立知名品牌并不容易。是以,商标纠纷的审理中,司法机关亦认同对于使用时间较长、已建立较高市场声誉和形成相关公众群体的诉争商标,应当尊重相关公众已在客观上将相关商业标志区别开来的市场实际,注重维护已经形成和稳定的市场秩序。


      该原理也被北京市高级人民法院应用在“滨河九粮液”的行政确权纠纷,在该案件中,北京高院审查了滨河集团提交的数千页证据,最终认定滨河集团在白酒类商品上的“滨河”商标具有较高知名度,使用在“滨河九粮液”商标中并非仅有修饰作用,而且滨河集团在1996年就开始使用“滨河九粮液”商标,并获得过一定的荣誉,使用“滨河九粮液”或者与其近似的商标过程中也没有证据显示消费者存在与“五粮液”商标混淆误认的情形。且滨河集团使用“滨河九粮液”商标的商品在全国性的糖酒博览会、交易会上展览和交易,其使用地域也不限于甘肃省境内。在此前提下,北京高院的观点及结论是“滨河九粮液”与“五粮液”商标共同使用并不会导致混淆误认,不构成近似商标。


      五粮液公司对该结论不服,向最高人民法院提起再审,最高院的观点及结论与北京高院相同,并在裁决书中指出“九粮”二字源于滨河集团自主研发的“九粮九轮酿制工艺”,滨河集团已经将该酿制工艺向主管部门申报备案了“九粮香型白酒”生产企业标准。


      前边描述所得出的结论充分考虑了品牌在市场上的反馈,商标行政确权纠纷中,行政或司法机关作为权力机关,通过双方提交的证据,发现市场竞争中消费者对品牌及产品的评价,得出授权与否的结论,而不是助力某一家或某几家企业形成垄断地位,这样的结论更显客观公正。该案件也因此被最高院评为2017年50大典型知识产权案例。


      划定权利范围,九五之争可休矣


      基于竞争规则而存续的市场主体,经营的重心应始终在于产品品质。滨河集团秉承品质至上,潜心钻研酿酒技艺,几十年来围绕“滨河”主商标,推出了滨河液、滨河佳酿、滨河特液、滨河特曲、滨河粮液、滨河九粮液等百余款各有特点的“滨河”系列产品。为做区分,在某些场合被简称为“佳酿、特液”等名称。这种使用习惯触发了滨河集团与五粮液的侵权纠纷。


      近日,最高院对双方的侵权纠纷也做出最终裁决,要求滨河集团不单独或突出使用“九粮液”等文字,滨河集团本无意引起争端,也尊重法院的判决,却不能认同对该结果做曲意或扩张的解释,更不认为选择数种粮食酿造白酒的创意及工艺能够被垄断。定军山三粮液商标的存续,以及目前最高院的裁决,均表明“公平与平衡”是司法机关定纷止争所遵循的关键所在。最高院通过行政及民事两项裁决,划定了各自的权利范围,确定滨河集团享有“滨河九粮液”的商标权,同时要求其依法使用。这样的结论既通过平衡各方利益的方式肯定了各方对己方品牌的贡献,也要求各方遵循诚信经营的本质,凸显公平公正。


      滨河集团无心恋战,即使在2017年6月最高院确认其享有“滨河九粮液”商标权,且将该案件评选为当年50大典型知识产权案例之时,亦未做不必要之渲染,反而是致力于产品的研发。目前已聘请国际顶级咨询公司策划系列新品的宣传方案,并在近两年成功推出数款新品、落成生态产业园区、开展九粮文化艺术节等等。


      我们认为这并不是一个是与非的争论,而是一场商业争夺,双方都是知名的酒企,都基于中国的酒文化而萌生创意,最高院的裁决也积极肯定了各方品牌的知名度。而我们所了解的滨河集团,更是确信品牌和品质是消费者了解产品最直接的信息,它们应该在竞争中产生,只有在这种情况下,它们才真实可靠。企业的自信也应该建立在这种竞争之中,而无需过度渲染。最高院已划定各自权利范围,九五之争至此应休,用心经营方是打造品牌之长久之道。


    壹酒购